2020-01-16
3499拉斯维加斯智能家居产品常见问题

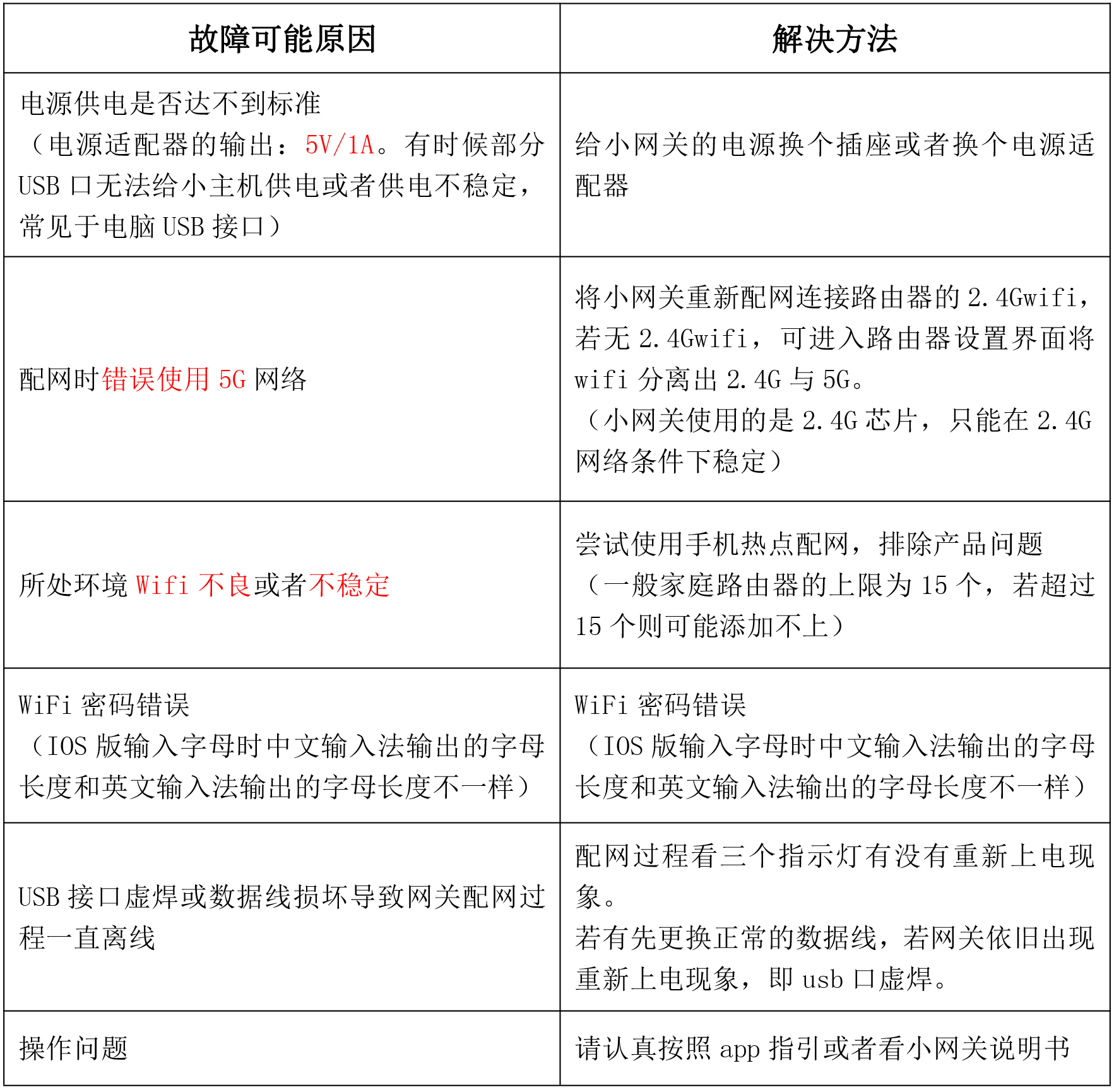
1.小网关无法成功配网



2.网关离线的原因有哪些?



3.网关添加从设备失败?

(小主机在添加设备时红灯常亮,蓝灯常亮,绿灯闪烁,在添加设备时请确保这几个灯的状态正常。为了排除操作问题,请认真按照app提示进行,或者查看说明书)



4.从设备状态不同步?



5.怎么样重置wifi,什么情况下需要重置wifi?
打开app,进入设备界面,点击需要重置wifi的小网关,进入小网关设置界面,点击“重置WIFI”即可为当前小网关重置wifi;
当小网关wifi不稳定,或者是小网关去到新的环境,原本wifi已不存在时,需要为小网关重置wifi。

6.网关升级版本需要注意的事项
① 确保网关当前网络正常稳定,且小网关电源正常稳定;
② 更新过程不能断电,若断电更新将会重来;
③ 更新过程不能关闭wifi,不能离开当前wifi,小网关需依靠所配置的wifi来完成更新过程;
④ 若更新过程离开小网关所配网的wifi,那么可通过手机开启与配网时wifi名字与密码都一致的wifi来给小网关完成更新过程。

7.开关面板无法控制灯具
① 开关面板单路负载LED灯控制在300W以内【单个灯具300W,如果多个灯具连在一起的单路负载控制在100W以内】日光灯类型的灯具控制在1000W以内,负载过大时会导致继电器吸合,无法控制,如果经常发生需要降低单路的负载。
② 面板可以控制,而遥控,app无法控制,面板2.4g模块异常,无法无线控制,需要返厂维修。
③ 面板上的按键也无法控制,设备死机,断电重启后可正常使用。

8.开关面板指示灯问题【轻触、触控面板】
① 如果面板设置了定向场景,只有执行完场景,面板上的灯才会熄灭;
② 多功能面板,下面三个场景指示灯只有在设置好了场景的情况下才会亮起。
注:多功能面板的下面的场景,无法对入APP中


9.如果设备突然动作,是什么原因
① 在设备日志中查询,看是否有定时或者传感器触发云端的场景;
② 是否家中其他人员对设备进行了控制。

10.窗帘的开关状态和APP上的开关状态是相反的要怎么解决
① 需要在电机上长按配网按键5秒以上,便可调换正反转,即开变为关,关变为开。

11.窗帘电机第一次使用时进度不对
① 属于行程问题,窗帘电机有行程记忆功能,使用之后就正常了。

12.窗帘电机离线判断
① 将小网关挪近窗帘电机,看窗帘电机是否上线,若上线即窗帘超出网关控制距离;
② 用遥控控制窗帘电机看窗帘电机控制距离是否正常,若窗帘电机控制距离太短,考虑窗帘电机2.4g模块异常。

13.调光面板使用注意事项
① 调光面板在开关或者调节亮度的时候,不能一直按,它有一个渐变的过程,没有即开即关;
② 调光面板关闭的时候,会记录最后的亮度,下次开启的时候,开启的是上一次关闭时的亮度;
③ 调光面板添加时,需要离网关近一些。

14.RGB使用注意事项
① 多个RGB接在同一条灯带上时,控制了其中一个RGB模块时,会带动其他RGB模块颜色变化;
② RGB使用时,如果颜色错误,可能是因为接线的时候接错,应该严格按照模块丝印与灯带灯线对应。


15.传感器使用注意事项
① 传感器一旦电量不足即会出现异常,当传感器异常时,可用万用表量一下电量是否不足,或者是看app是否有电量低标志,也可以尝试更换电池;
② 如果传感器没有日志记录,使用时无反馈,此时应该及时更换电池;
③ 大部分传感器是无线产品,需降低功耗,所以控制距离比其他设备会短一点,距离网关不能太远,可使用中继延长距离。

l 门磁传感器

① 如果门磁一直提示防拆报警,说明安装不到位,门磁背面有一个防拆按钮,需贴紧墙壁。


l 溢水传感器
① 使用时,不能常时间放置在水中;
② 溢水传感器中间的按键,只有对码的作用。
l 红外传感器:
① 红外传感器没有硬件场景,可执行云端场景;
② 只要按到红外传感器的配网按键时,红外会进入测试状态两分钟,即配网完成后有两分钟的测试状态,只要有人会一直上报检测到有人的推送,因此对码时尽量不要一直对着人。
l 一位按键

① 电池耗电比较快,一旦没有数据,请尽快更换电池;
② 配网按键在背面的小孔里,需用针型工具触发四次配网。
l 烟雾传感器和煤气传感器
① 只能执行云端场景,无法执行硬件场景。

l 二合一传感器
① 二合一传感器在APP上记录的有人或者没有人的状态有时会不同步,但可以执行场景
在后续版本中,此问题会解决;
② 二合一传感器选择模式是拨码的方式,在机身上设置。

16.红外转发器注意事项
l 电源需用5V1A以上适配器供电;
l 配网过程与小网关类似,请遵从app指示,或查看说明书;
l 配网需使用2.4Gwifi,红外与小网是一样的;
l 红外转发器无法使用问题。

① 红外转发器在使用时,如果码库功能没有办法匹配时,可以使用红外的学习功能;
② 红外转发器在使用时,会受角度、距离、亮度、功率等因素的影响,导致使用时不能控制。
l 有电视频道无法调节的问题;
l 场景暂支持空调开关、投影仪开关(其他红外控制接入场景请使用学习的方式接入);
l 红外学习的按键可以直接在场景中执行;
l 场景执行红外命令时,命令与命令之间最好加上一定的延时。有出现漏发的情况。

17.移动插座注意事项
① 如果APP上不显示功率信息,可以开关一次或者对设备进行断电重启方可正常。

18.背景音乐使用注意事项
App的交互工作在局域网内,暂时不能通过外网控制背景音乐。
① 同步当前设备控制;
② 语控内容;
l 温控器可语控【开/关】【温控器设置温度二十六度】
l 电视、机顶盒、网络盒子、IPTV、投影仪 支持语音控制【开/关】
l 空调可控制温度,模式,风速,风向【客厅空调设置制冷模式】【客厅空调设置温度二十六度】【客厅空调设置低、中、高风】
l 风扇可语控【开/关】【客厅风扇开始、停止摇头】
l 扫地机器人可语控【开/关】【扫地机器人设置自动模式】

注:语控最好包含【设置】,这样容易识别到是设备控制命令
③ DVD 和音箱设备,无法添加;
④ 自定义唤醒词(3 - 5个字);
在【3499拉斯维加斯背景音乐】App 中可以设置,设置完成后,需要重启设备后生效。
⑤ 支持直接执行【情景场景】。

19.摄像头使用注意事项
① 使用网线时可以不用配网添加。首先设备进行重置,当手机和设备处于局域网内,选【局域网搜索】可以找到设备,再点【设备已在线】就可以添加。若已知设备编号,则直接点【设备已在线】就可以添加;
② 摄像头添加时需要输入8位数字密码,密码存于手机,换手机查看摄像头需重新输入密码,如果忘记密码,只能选择重新添加摄像头;
③ 摄像头局域网查看会更稳定,外网查看存在延迟情况;
④ 摄像头可能出现黑白画面,需确认当前是否是夜视状态。


20.智能门锁使用注意事项
门锁的通讯芯片正常是处于休眠状态,因此在配网的时候速度需要快一点才能顺利完成;
② 门锁可以联动场景,但是执行的效果不佳,这个问题会在后期中改进;
③ 门锁支持临时密码,此功能不需要门锁在线也可设置,但需要在APP中添加过。

3499拉斯维加斯
网站地图